您现在的位置:首页  > 教育资源 > 教案范例 > 新闻内页

《生活好帮手——电脑》教学设计

[日期:2017-10-30] 作者:综合组 程皓玄 次浏览 [字体: ]

我们的好帮手——电脑

 

 一、学生分析

本课的教学对象是小学二年级学生,年龄小,以无意注意为主,注意力不能持久集中,虽然一年级学过一年的计算机知识,但由于一年级教学设备的限制,没有学生可单独操作的电脑,学生的电脑知识仅仅限于鼠标操作的层面。他们刚刚开始接触计算机方面的知识,自身的知识水平能力较低,计算机的知识还处于起步阶段,对信息技术中相关知识的认识和理解有一定的难度,计算机专业术语理解能力弱。

二、教学目标

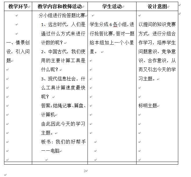
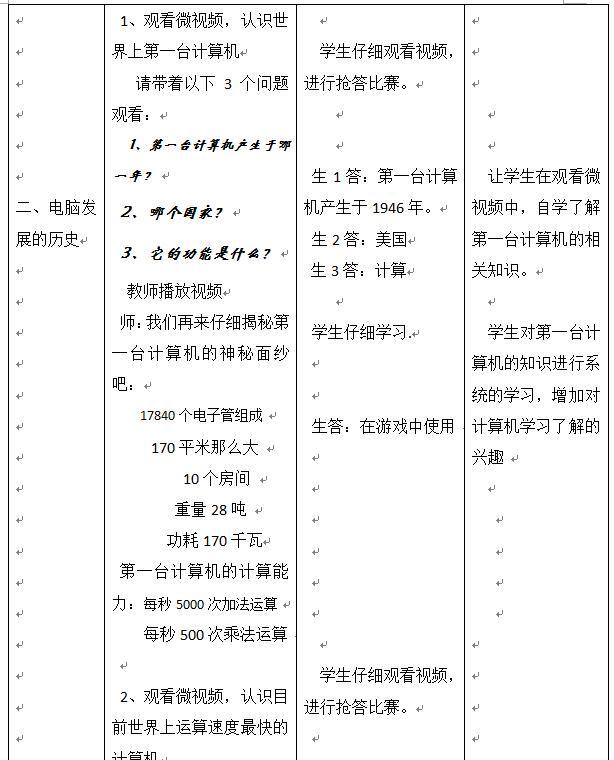
(一)知识与技能:1了解电脑的发展历史,知道电脑的过去、现在、未来。2.了解电脑在生活中的应用。3、掌握正确使用电脑的习惯。

(二)过程与方法: 1.观看通过3个微视频,知道电脑的发展历程。2.通过分别体验语文和数学学习软件,让学生了解电脑的应用功能,切身体会电脑是学习的好帮手。

(三)情感态度和价值观:1.在观看电脑发展的微视频活动中,培养发展学生积极学习和探究计算机的兴趣树立终身学习和现代社会生活相适应的信息意识。2.以提问的知识竞赛方式,进行分组合作学习,培养学生问题意识、竞争意识、合作意识。

 

、教学重难点

  1. 教学重点:电脑的功能应用。

  2. 教学难点:养成正确使用电脑的习惯。