首页
学校概况
学校简介
领导关怀
环境设施
教师队伍
学校管理
办学特色
对外交流
办学成果
校长介绍
校园文化
二十周年校庆
中美高中课程
招生简章
教学动态
招生咨询
招生指南
德育天地
教学园地
课改专题
精品课例
视频专区
学生课题
课题研究
特色班课程
职业实践课
劳动技术课
活动课
选修课
课模构建
教学案编写
教学科研成果
社区服务
全员阅读课题
名师风采
学生活动
科技节
人文艺术节
春芽诗会
英语文化活动月
政治辩论赛
历史演讲赛
导游风采赛
艺术汇演
师生作品
科创作品
电子作品
书法作品
绘画作品
优秀习作
学生社团
春芽文学社
校园广播站
英语广播站
学生合唱团
田径队
国旗班
科技爱好者协会
摄影爱好者协会
校园英语报
送教交流
远程教育
English Version
教研组
语文组
数学组
外语组
物理组
化学组
历史组
地理组
生物组
思品组
体育组
艺术组
电教中心
信息技术
首页
>
学校主站
>
中美高中课程
>
教学动态
背景:
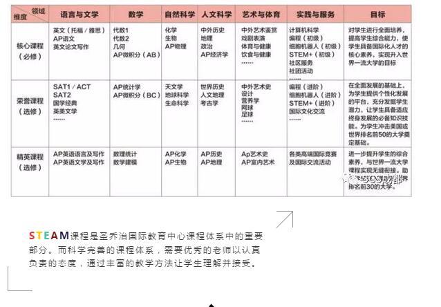
STEAM全球精英课堂——数学之美
[日期:2017-09-27]
作者:外事办 3310 次浏览
[字体:
大
中
小
]
上一条:
圣乔治||“海外升学指导”开课啦!
下一条:
圣乔治||666!这样的课堂,当然“火”爆朋友圈