倾听学生的声音
| [日期:2023-05-24] | 作者:总务处 1223 次浏览 | [字体:大 中 小] |
本学期第13周、14周,学校总务处和德育处联合召开了4次初中部学生座谈会,主要目的是倾听来自学生的声音,及时调整学校食堂的配餐工作,尽量满足学生的需求。食堂负责人首先对食堂日常工作进行了简单介绍,包括菜谱的更换、原材料的采购、加工、餐具清洗消毒等。然后,同学们独自认真填写《食堂问卷调查表》,对食堂做得好的方面给与了肯定,同时也对食堂配餐、卫生、菜品味道、服务等方面提出了自己的建议。
一、 同学们在认真听取食堂情况介绍。
二、八年级同学在认真填写《食堂问卷调查表》。
三、七年级同学在认真填写《食堂问卷调查表》。
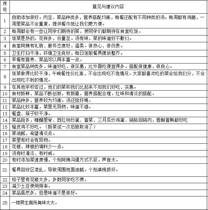
四、学生问卷调查表。
五、学生问卷调查表。
六、活动总结。



