喜讯:成都立格实验校被教育部中外人文交流中心评为 “中外人文交流特色学校”
| [日期:2025-03-11] | 作者:外事办 1485 次浏览 | [字体:大 中 小] |
成都市双流区立格实验学校自2003年建校以来,运用崭新的办学机制,充分实践“人本化、规范化、创新化、现代化”的办学理念,
不断推进实施以课程改革为核心的素质教育。

建校二十年来,学校的教育国际化工作也不断向前推进。2020年我校成功申报为成都市双流区中外人文交流特色校建设单位。

经过不断探索与实践,在中外人文交流特色校建设过程中,学校凭借开放包容的教育理念和丰硕的实践成果,成功打造了“立格特色”。
从国际理解教育校本课程建设到优化外教口语课,从国际交流到国际友好学校结对子,再到友好学校课程共建共享、交流互鉴,都取得了令人瞩目的成绩。
立格实验中外人文交流特色及成果展示
一、构建国际理解教育校本课程,赋能学生全面发展
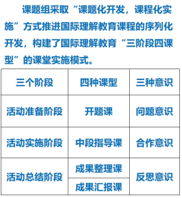
2016年,学校正式成立《国际理解教育课程开发与实施研究》课题组,采取“课题化开发,课程化实施”方式,
开设了“国际理解教育专门课程”、“学科渗透类国际理解教育课程”、“国际理解教育活动课程”以及“研学类国际理解教育课程”。
1.“国际理解教育专门课程”


2.“学科渗透类国际理解教育课程”

3.“国际理解教育活动课程”
1)校园英语活动月




2)希望之星英语演讲比赛



3)中国(成都)·美国友城青少年英语辩论挑战赛

2023年,我校两只队伍获得区级比赛团体冠军和第三名,并成功进入成都市前8强。

2024年,我校两只队伍获得区级比赛团体冠军和季军。
4)AFS NSLI-Y美国青年来华学习汉语项目
2017年至今,立格实验已连续八年承担该项目。



4.“研学类国际理解教育课程”
学校开设美国、英国、日本、中国香港研学课程,从课程目标、内容、实施与评价四方面开发研学课程。







省级和市级国际理解教育研究课题于2024年分别结题。


我校教师在省市国际理解教育赛课中也屡获一等奖。

二、开发特色外教口语课程、完善课程体系,优化外教口语课堂品质。

三、积极参与国际交流,提升立格师生国际化素养
在四川省十四届人大四次会议上,省政府工作报告提到:打造“留学中国· 学在天府”品牌。
当下,四川正统筹做好“引进来”和“走出去”两篇大文章,立格实验也在积极“交流互通”,传播天府文化。
2024年10月,“一带一路”沿线国家教育行政人员高级研讨交流活动在我校盛大举行,
该活动主题为“Teachers for STEM”,以服务国家整体发展战略为宗旨,推动中国教育经验走向世界。

2024年7月,作为2024成都国际友城青年音乐周国际艺术代表团的外事接待单位,我校与海外代表团开展了一系列的艺术文化交流活动。



四、中外人文交流取得的成绩
我校是成都市首批教育国际化窗口学校、中美“千校携手”项目学校、AFS国际文化交流项目学校,并荣获“中英校际国际交流大奖”。

五、友好学校结对子
我校先后与德国、英国、美国、韩国、日本、中国香港等国家及地区多所学校建立了友好交流关系,“朋友圈”不断扩容。
近期结对情况:
2024年11月我校与韩国仁川金融高等学校签署友好合作协议,中韩双方学生在我校开展了一系列文化交流活动,
并深度参与了相关文化体验课程。
2024年11月,我校与日本柳学园苍开高等学校签署友好合作协议。
2023年11月,我校与中国香港浸会大学附属学校王锦辉中小学签署友好合作协议。



六、课程共建共享,交流互鉴
近年来,积极与美国北卡州堪美罗学校(Camelot Academy)、英国伍斯特郡海布里奇中学及六级学院(Haybridge High School and Six Form)
开展课程共建,其中,“白河水资源调查”项目由英国BBC做了专门的报道。
2024年1月,与友校—香港浸会大学附属学校王锦辉中小学师生共同参加了“内地和香港青少年哈尼族文化研习活动”。
2024年5月,我校参加了“第三届金笔奖-全港中小学中文硬笔书法比赛”,立格学子勇夺银奖和优异奖。
2024年5月,受邀参加“第三届川港基础教育交流活动”,并进行川港姊妹校经验分享发言。



成都市立格实验学校将紧紧围绕“深度参与国际交流的现代化名校”的办学目标,依靠多层次、宽领域的教育交流平台,
始终坚持培育具有“民族胸襟,国际视野”的现代公民,志在把我校建成“拥抱世界”的百年名校!



